背景

在碳中和目標與能源數字化浪潮的雙重驅動下,智能電表已不再是簡單的計量工具,而是構建新型電力系統的核心數據節點。對于志在開拓國際市場的中國設備制造商、系統集成商而言,選擇一款高性能電表,無疑是其產品出海的一道保障。

1 概述

近日,安科瑞重磅推出的APM521系列多功能電力儀表,以其獲得的UL認證,為企業客戶提供了一站式解決方案,堪稱一張含金量十足的“市場通行證”。
APM521網絡電力儀表(以下簡稱儀表)按IEC國際標準設計,具有全電量測量、電能統計、電能質量分析事件記錄功能及網絡通訊等功能,主要用于電網供電質量的綜合監控。該系列儀表配有功能豐富的DI/DO模塊、AO模塊,可以靈活實現電氣回路全電量測量及開關狀態監控。

2 UL認證:國際安全與品質的標志

UL認證由美國保險商試驗所(Underwriters Laboratories)頒發,尤其在北美市場被為產品安全性與可靠性的標準。該認證不僅意味著市場準入合規,更代表產品在設計、材料及工藝方面達到較高水平。
APM521通過UL認證,代表以下優勢:
1、順暢準入北美市場,滿足當地對電力測量設備的強制安全要求;
2、產品在電氣絕緣、阻燃性能和抗干擾等多項安全指標上經過嚴格測試,保障在復雜電網環境中的長期穩定運行;
3、增強整機廠商的品牌信譽和市場競爭力,助力國際項目投標。

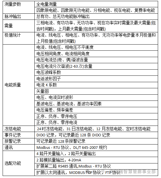
3 產品功能



4 技術參數



表2 技術參數說明

5 外形尺寸

5.1 儀表尺寸(單位:mm 公差:±1mm)



尺寸圖

APM521導軌式安裝尺寸圖
注:若統一水平面并排安裝儀表,建議儀表開孔間距30mm。

6.產品優勢



多功能性:支持四象限電能、諧波分析、需量統計、事件記錄等,滿足多樣化電力監測需求。


精度高:電壓、電流測量誤差±0.2%,電能計量符合D級標準,確保數據準確性。


靈活安裝:提供嵌入式、導軌式等多種安裝方式,適配不同場景需求。


安全可靠:通過UL、CE等認證,符合CATⅢ/CATⅡ安全標準,具備過載保護和雙重絕緣設計。


通信便捷:支持Modbus-RTU、DL/T 645-2007等多種協議,兼容RS485和以太網通信,便于系統集成。


擴展性強:可選配DI/DO模塊、AO模塊,實現開關狀態監控和模擬量輸出,滿足定制化需求。
免責聲明
客服熱線: 15024464426
加盟熱線: 15024464426
媒體合作: 0571-87759945
投訴熱線: 0571-87759942

下載儀表站APP

Ybzhan手機版

Ybzhan公眾號

Ybzhan小程序